复旦大学876基础物理电磁波的辐射与传播
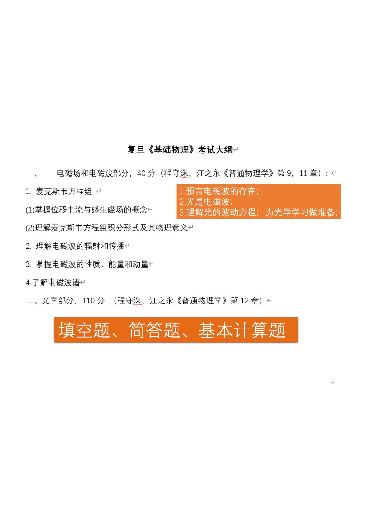
3填空题、简答题、基本计算题1.预言电磁波的存在;2.光是电磁波;3.理解光的波动方程;为光学学习做准备;电磁波的波动方程4§11-1机械波的产生和传播一、机械波产生的条件机械波:机械振动(波源)在弹性介质中的传播过程机械波产生的两个条件:波源,弹性介质xy二、机械波传播的特点所以波动是振动状态或能量由近及远的传播机械波是机械振动在弹性介质的传播介质中各质元在各自的平衡位置附近振动横波:质元的振动方向和波动的传播方向垂直。波形特征:存在波峰和波谷,如绳索上的横波绳索上的横波纵波:质元的振动方向和波动的传播方向相平行。波形特征:存在相间的稀疏和稠密区域,如声波,弹簧中的纵波。有些波既不是横波,也...
相关推荐
-
湖北工业大学693马克思主义基本原理综合2016年真题
2026-01-16 999+ -
湖北工业大学693马克思主义基本原理综合2017年真题
2026-01-16 999+ -
湖北工业大学693马克思主义基本原理综合2018年真题
2026-01-16 999+ -
湖北工业大学693马克思主义基本原理综合2019年真题
2026-01-16 999+ -
湖北工业大学693马克思主义基本原理综合A2015年真题
2026-01-16 999+ -
湖北工业大学693马克思主义基本原理综合B2015年真题
2026-01-16 999+ -
湖北工业大学693马克思主义基本原理2021-2022硕士研究生入学考试试题
2026-01-16 999+ -
湖北工业大学693马克思主义基本原理综合2012-2020年辨析题
2026-01-16 999+ -
湖北工业大学693马克思主义基本原理2008-2020年真题
2026-01-16 999+ -
湖北工业大学693马克思主义基本原理2023年真题回忆版
2026-01-16 999+
相关内容
-
湖北工业大学693马克思主义基本原理综合B2015年真题
分类:考研考博类
时间:2026-01-16
标签:真题
格式:PDF
价格:2 知币
-
湖北工业大学693马克思主义基本原理2021-2022硕士研究生入学考试试题
分类:考研考博类
时间:2026-01-16
标签:无
格式:PDF
价格:3 知币
-
湖北工业大学693马克思主义基本原理综合2012-2020年辨析题
分类:考研考博类
时间:2026-01-16
标签:2020
格式:PDF
价格:3 知币
-
湖北工业大学693马克思主义基本原理2008-2020年真题
分类:考研考博类
时间:2026-01-16
标签:2020
格式:PDF
价格:4 知币
-
湖北工业大学693马克思主义基本原理2023年真题回忆版
分类:考研考博类
时间:2026-01-16
标签:真题
格式:PDF
价格:4 知币

