湖北汽车工业学院801机械原理2014年真题B
标签: #真题
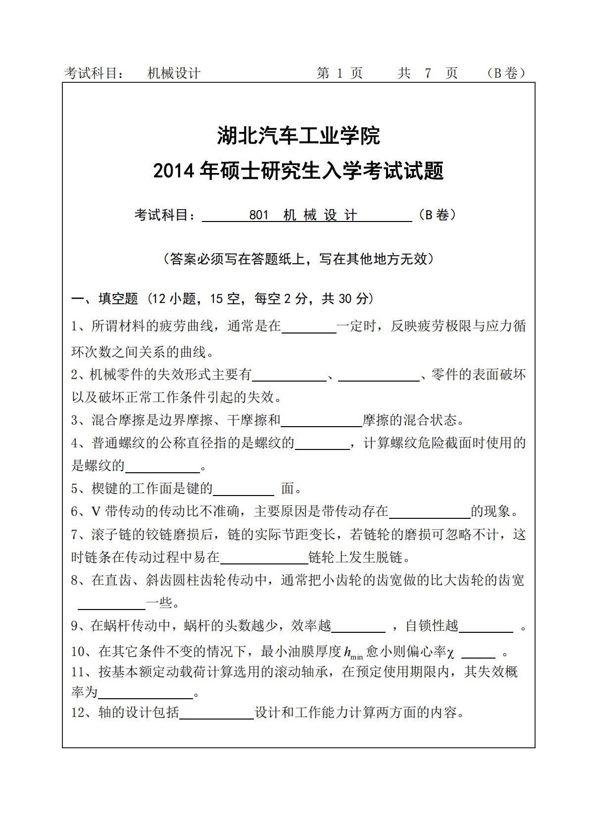
考试科目:机械设计第1页共7页(B卷)湖北汽车工业学院2014年硕士研究生入学考试试题考试科目:801机械设计(B卷)(答案必须写在答题纸上,写在其他地方无效)一、填空题(12小题,15空,每空2分,共30分)1、所谓材料的疲劳曲线,通常是在一定时,反映疲劳极限与应力循环次数之间关系的曲线。2、机械零件的失效形式主要有、、零件的表面破坏以及破坏正常工作条件引起的失效。3、混合摩擦是边界摩擦、干摩擦和摩擦的混合状态。4、普通螺纹的公称直径指的是螺纹的,计算螺纹危险截面时使用的是螺纹的。5、楔键的工作面是键的面。6、V带传动的传动比不准确,主要原因是带传动存在的现象。7、滚子链的铰链磨损后,链的实...
相关推荐
-
313历史学基础2020年真题免费
2026-02-05 999+ -
313历史学基础2020年真题答案免费
2026-02-05 999+ -
313历史学基础2021年题库免费
2026-02-05 999+ -
313历史学基础2021年真题免费
2026-02-05 999+ -
313历史学基础2021年真题答案免费
2026-02-05 999+ -
313历史学基础2022年题库免费
2026-02-05 999+ -
313历史学基础2022年真题及答案免费
2026-02-05 999+ -
313历史学基础2023-2024年大纲变化对照表免费
2026-02-05 999+ -
313历史学基础2023年统考真题及答案解析免费
2026-02-05 999+ -
313历史学基础2024年考试大纲免费
2026-02-05 999+
相关内容
-
313历史学基础2025年真题及答案解析
分类:考研考博类
时间:2026-02-06
标签:真题
格式:PDF
价格:免费
-
313历史学基础2024年真题及答案解析
分类:考研考博类
时间:2026-02-06
标签:真题
格式:PDF
价格:免费
-
313历史学基础2013年真题答案
分类:考研考博类
时间:2026-02-06
标签:真题
格式:PDF
价格:免费
-
313历史学基础2013年真题
分类:考研考博类
时间:2026-02-06
标签:真题
格式:PDF
价格:免费
-
313历史学基础2007年真题
分类:考研考博类
时间:2026-02-06
标签:真题
格式:PDF
价格:免费

