黑龙江科技大学804机械设计2020年真题
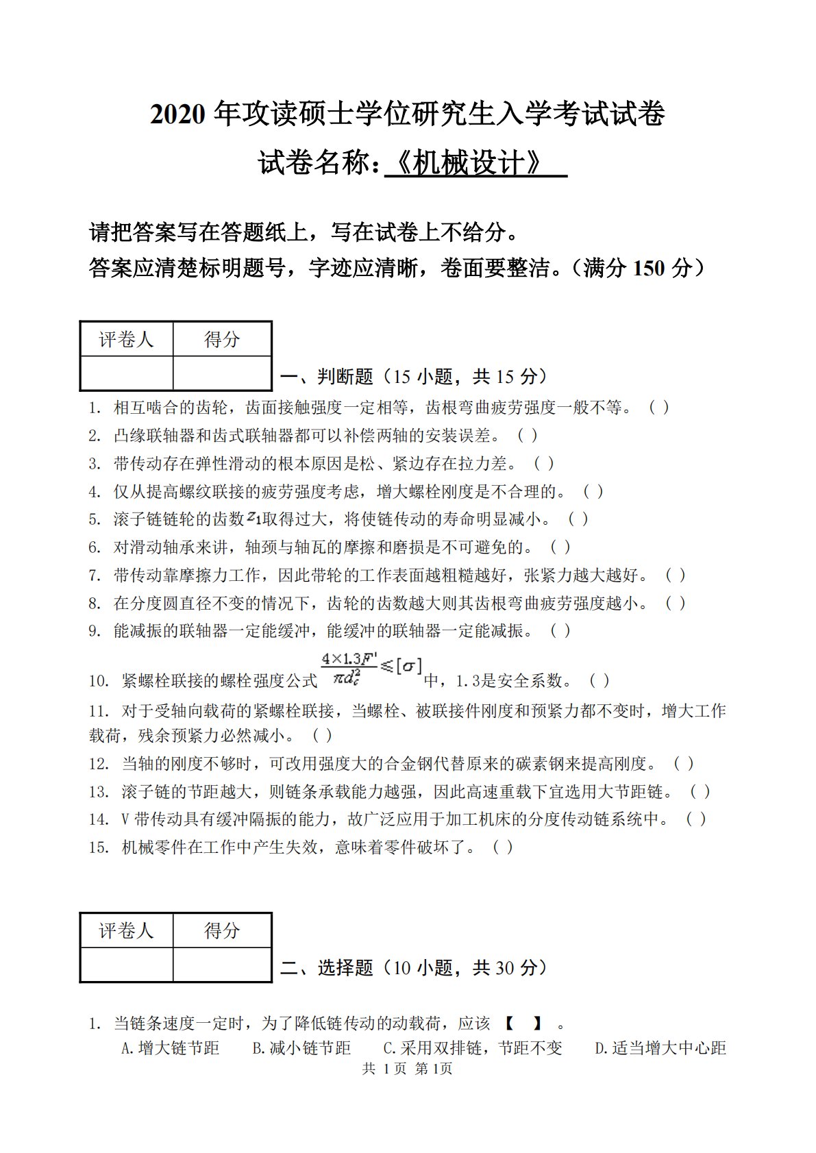
共1页第1页2020年攻读硕士学位研究生入学考试试卷试卷名称:《机械设计》请把答案写在答题纸上,写在试卷上不给分。答案应清楚标明题号,字迹应清晰,卷面要整洁。(满分150分)评卷人得分一、判断题(15小题,共15分)1.相互啮合的齿轮,齿面接触强度一定相等,齿根弯曲疲劳强度一般不等。()2.凸缘联轴器和齿式联轴器都可以补偿两轴的安装误差。()3.带传动存在弹性滑动的根本原因是松、紧边存在拉力差。()4.仅从提高螺纹联接的疲劳强度考虑,增大螺栓刚度是不合理的。()5.滚子链链轮的齿数取得过大,将使链传动的寿命明显减小。()6.对滑动轴承来讲,轴颈与轴瓦的摩擦和磨损是不可避免的。()7.带传动靠摩...
相关推荐
-
湖北工业大学693马克思主义基本原理综合2016年真题
2026-01-16 999+ -
湖北工业大学693马克思主义基本原理综合2017年真题
2026-01-16 999+ -
湖北工业大学693马克思主义基本原理综合2018年真题
2026-01-16 999+ -
湖北工业大学693马克思主义基本原理综合2019年真题
2026-01-16 999+ -
湖北工业大学693马克思主义基本原理综合A2015年真题
2026-01-16 999+ -
湖北工业大学693马克思主义基本原理综合B2015年真题
2026-01-16 999+ -
湖北工业大学693马克思主义基本原理2021-2022硕士研究生入学考试试题
2026-01-16 999+ -
湖北工业大学693马克思主义基本原理综合2012-2020年辨析题
2026-01-16 999+ -
湖北工业大学693马克思主义基本原理2008-2020年真题
2026-01-16 999+ -
湖北工业大学693马克思主义基本原理2023年真题回忆版
2026-01-16 999+
相关内容
-
湖北工业大学693马克思主义基本原理综合B2015年真题
分类:考研考博类
时间:2026-01-16
标签:真题
格式:PDF
价格:2 知币
-
湖北工业大学693马克思主义基本原理2021-2022硕士研究生入学考试试题
分类:考研考博类
时间:2026-01-16
标签:无
格式:PDF
价格:3 知币
-
湖北工业大学693马克思主义基本原理综合2012-2020年辨析题
分类:考研考博类
时间:2026-01-16
标签:2020
格式:PDF
价格:3 知币
-
湖北工业大学693马克思主义基本原理2008-2020年真题
分类:考研考博类
时间:2026-01-16
标签:2020
格式:PDF
价格:4 知币
-
湖北工业大学693马克思主义基本原理2023年真题回忆版
分类:考研考博类
时间:2026-01-16
标签:真题
格式:PDF
价格:4 知币

