首都师范大学347心理学专业综合2003年真题答案(普通心理学)
标签: #真题
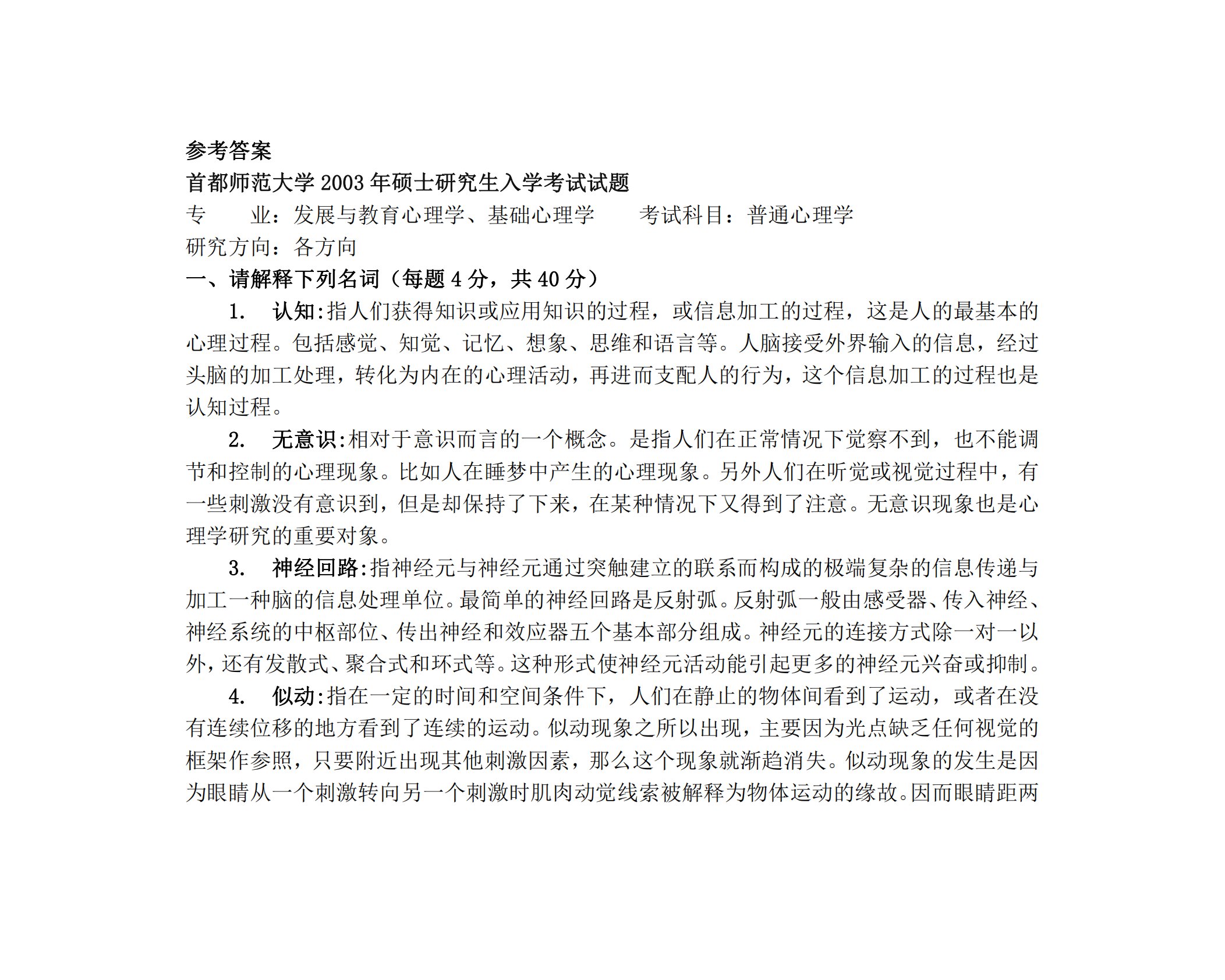
参考答案首都师范大学2003年硕士研究生入学考试试题专业:发展与教育心理学、基础心理学考试科目:普通心理学研究方向:各方向一、请解释下列名词(每题4分,共40分)1.认知:指人们获得知识或应用知识的过程,或信息加工的过程,这是人的最基本的心理过程。包括感觉、知觉、记忆、想象、思维和语言等。人脑接受外界输入的信息,经过头脑的加工处理,转化为内在的心理活动,再进而支配人的行为,这个信息加工的过程也是认知过程。2.无意识:相对于意识而言的一个概念。是指人们在正常情况下觉察不到,也不能调节和控制的心理现象。比如人在睡梦中产生的心理现象。另外人们在听觉或视觉过程中,有一些刺激没有意识到,但是却保持了下来...
相关推荐
-
北京工业大学812材料力学2021年真题VIP专享
2025-12-29 999+ -
北京工业大学812材料力学2022年真题VIP专享
2025-12-29 999+ -
北京工业大学822信息与系统2021年真题答案VIP专享
2025-12-29 999+ -
北京工业大学822信息与系统2022年真题VIP专享
2025-12-29 999+ -
兰州大学803半导体物理(含晶体管原理)大学2017年真题VIP免费
2025-12-31 999+ -
兰州大学803半导体物理(含晶体管原理)大学2018年真题VIP免费
2025-12-31 999+ -
兰州大学803半导体物理(含晶体管原理)大学2019年真题VIP免费
2025-12-31 999+ -
长安大学838材料科学基础课后习题答案VIP免费
2026-01-13 999+ -
清华大学827电路原理2009年真题免费
2026-02-26 999+ -
清华大学827电路原理2009年真题答案免费
2026-02-26 999+
相关内容
-
宁夏大学电路手写版答案
分类:考研考博类
时间:2026-02-26
标签:无
格式:PDF
价格:免费
-
清华大学827电路原理2008年真题
分类:考研考博类
时间:2026-02-26
标签:清华大学
格式:PDF
价格:免费
-
清华大学827电路原理2008年真题答案
分类:考研考博类
时间:2026-02-26
标签:清华大学
格式:PDF
价格:免费
-
清华大学827电路原理2009年真题
分类:考研考博类
时间:2026-02-26
标签:清华大学
格式:PDF
价格:免费
-
清华大学827电路原理2009年真题答案
分类:考研考博类
时间:2026-02-26
标签:清华大学
格式:PDF
价格:免费

