上海大学852化工原理2012年真题A
标签: #真题
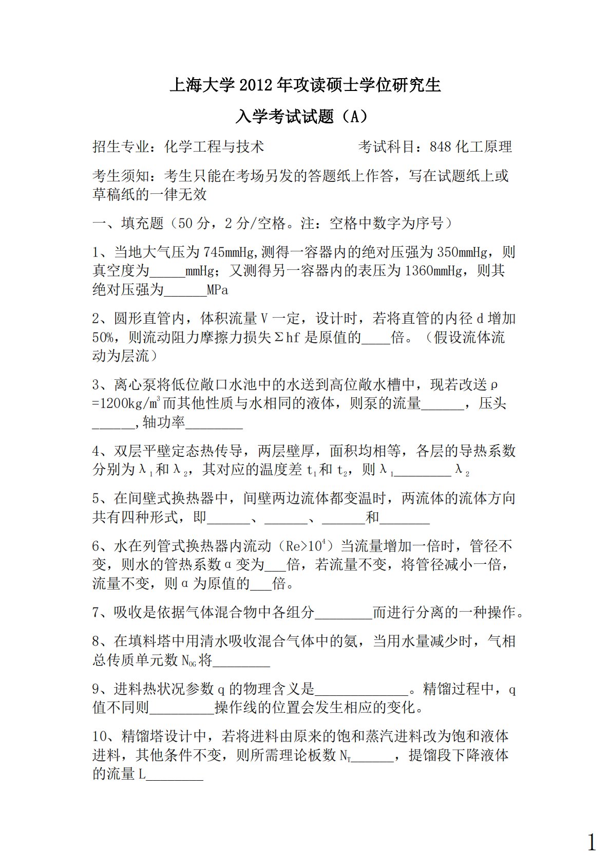
上海大学2012年攻读硕士学位研究生入学考试试题(A)招生专业:化学工程与技术考试科目:848化工原理考生须知:考生只能在考场另发的答题纸上作答,写在试题纸上或草稿纸的一律无效一、填充题(50分,2分/空格。注:空格中数字为序号)1、当地大气压为745mmHg,测得一容器内的绝对压强为350mmHg,则真空度为_____mmHg;又测得另一容器内的表压为1360mmHg,则其绝对压强为______MPa2、圆形直管内,体积流量V一定,设计时,若将直管的内径d增加50%,则流动阻力摩擦力损失Σhf是原值的____倍。(假设流体流动为层流)3、离心泵将低位敞口水池中的水送到高位敞水槽中,现若改送ρ...
相关推荐
-
北京工业大学812材料力学2021年真题VIP专享
2025-12-29 999+ -
北京工业大学812材料力学2022年真题VIP专享
2025-12-29 999+ -
北京工业大学822信息与系统2021年真题答案VIP专享
2025-12-29 999+ -
北京工业大学822信息与系统2022年真题VIP专享
2025-12-29 999+ -
兰州大学803半导体物理(含晶体管原理)大学2017年真题VIP免费
2025-12-31 999+ -
兰州大学803半导体物理(含晶体管原理)大学2018年真题VIP免费
2025-12-31 999+ -
兰州大学803半导体物理(含晶体管原理)大学2019年真题VIP免费
2025-12-31 999+ -
长安大学838材料科学基础课后习题答案VIP免费
2026-01-13 999+ -
清华大学827电路原理2009年真题免费
2026-02-26 999+ -
清华大学827电路原理2009年真题答案免费
2026-02-26 999+
相关内容
-
宁夏大学电路手写版答案
分类:考研考博类
时间:2026-02-26
标签:无
格式:PDF
价格:免费
-
清华大学827电路原理2008年真题
分类:考研考博类
时间:2026-02-26
标签:清华大学
格式:PDF
价格:免费
-
清华大学827电路原理2008年真题答案
分类:考研考博类
时间:2026-02-26
标签:清华大学
格式:PDF
价格:免费
-
清华大学827电路原理2009年真题
分类:考研考博类
时间:2026-02-26
标签:清华大学
格式:PDF
价格:免费
-
清华大学827电路原理2009年真题答案
分类:考研考博类
时间:2026-02-26
标签:清华大学
格式:PDF
价格:免费

