上海大学852化工原理2012年真题B
标签: #真题
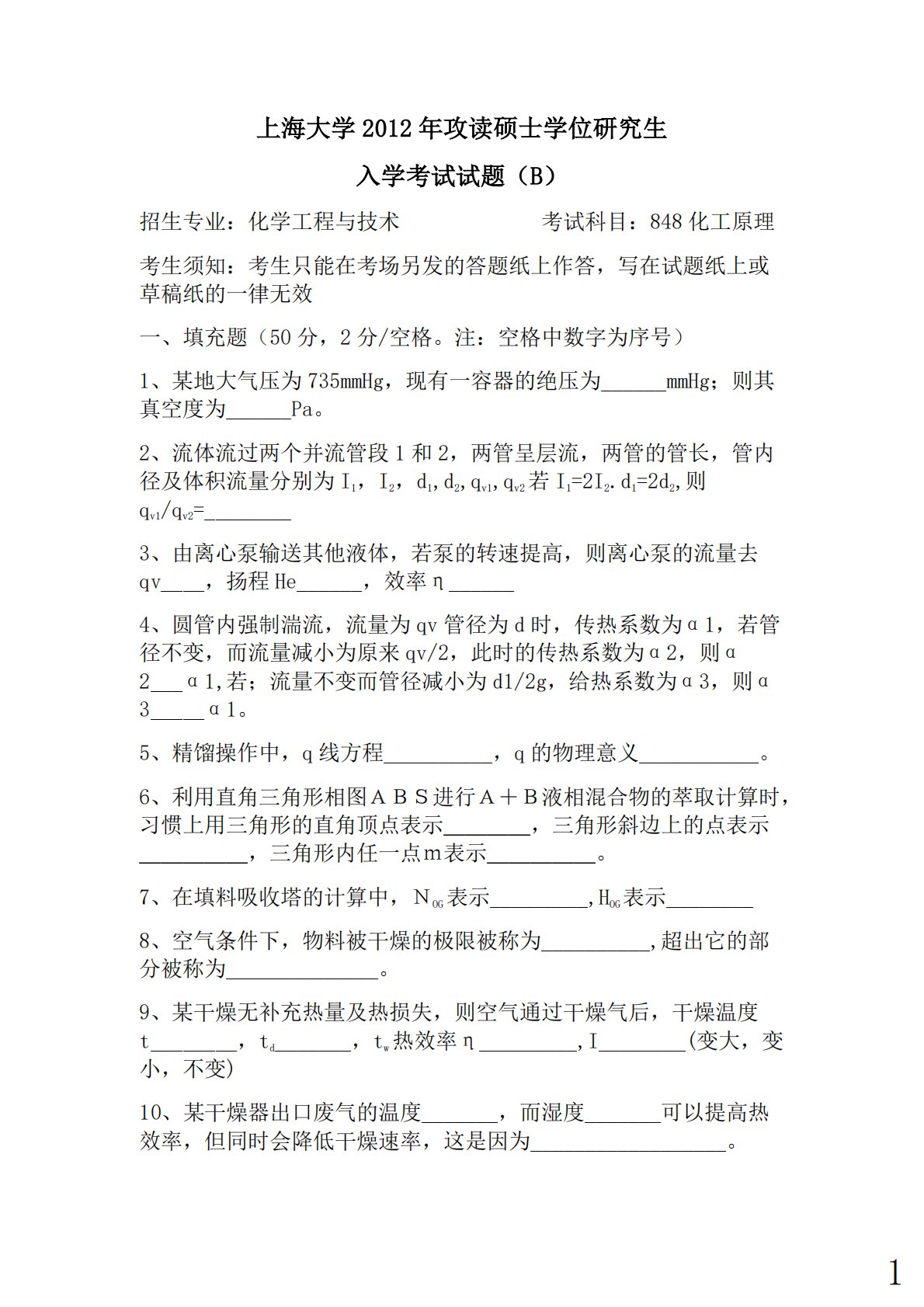
上海大学2012年攻读硕士学位研究生入学考试试题(B)招生专业:化学工程与技术考试科目:848化工原理考生须知:考生只能在考场另发的答题纸上作答,写在试题纸上或草稿纸的一律无效一、填充题(50分,2分/空格。注:空格中数字为序号)1、某地大气压为735mmHg,现有一容器的绝压为______mmHg;则其真空度为______Pa。2、流体流过两个并流管段1和2,两管呈层流,两管的管长,管内径及体积流量分别为I1,I2,d1,d2,qv1,qv2若I1=2I2.d1=2d2,则qv1/qv2=________3、由离心泵输送其他液体,若泵的转速提高,则离心泵的流量去qv____,扬程He____...
相关推荐
-
北京工业大学812材料力学2021年真题VIP专享
2025-12-29 999+ -
北京工业大学812材料力学2022年真题VIP专享
2025-12-29 999+ -
北京工业大学822信息与系统2021年真题答案VIP专享
2025-12-29 999+ -
北京工业大学822信息与系统2022年真题VIP专享
2025-12-29 999+ -
兰州大学803半导体物理(含晶体管原理)大学2017年真题VIP免费
2025-12-31 999+ -
兰州大学803半导体物理(含晶体管原理)大学2018年真题VIP免费
2025-12-31 999+ -
兰州大学803半导体物理(含晶体管原理)大学2019年真题VIP免费
2025-12-31 999+ -
长安大学838材料科学基础课后习题答案VIP免费
2026-01-13 999+ -
清华大学827电路原理2009年真题免费
2026-02-26 999+ -
清华大学827电路原理2009年真题答案免费
2026-02-26 999+
相关内容
-
宁夏大学电路手写版答案
分类:考研考博类
时间:2026-02-26
标签:无
格式:PDF
价格:免费
-
清华大学827电路原理2008年真题
分类:考研考博类
时间:2026-02-26
标签:清华大学
格式:PDF
价格:免费
-
清华大学827电路原理2008年真题答案
分类:考研考博类
时间:2026-02-26
标签:清华大学
格式:PDF
价格:免费
-
清华大学827电路原理2009年真题
分类:考研考博类
时间:2026-02-26
标签:清华大学
格式:PDF
价格:免费
-
清华大学827电路原理2009年真题答案
分类:考研考博类
时间:2026-02-26
标签:清华大学
格式:PDF
价格:免费

