上海大学858生物化学(理工)2014年真题答案
标签: #真题
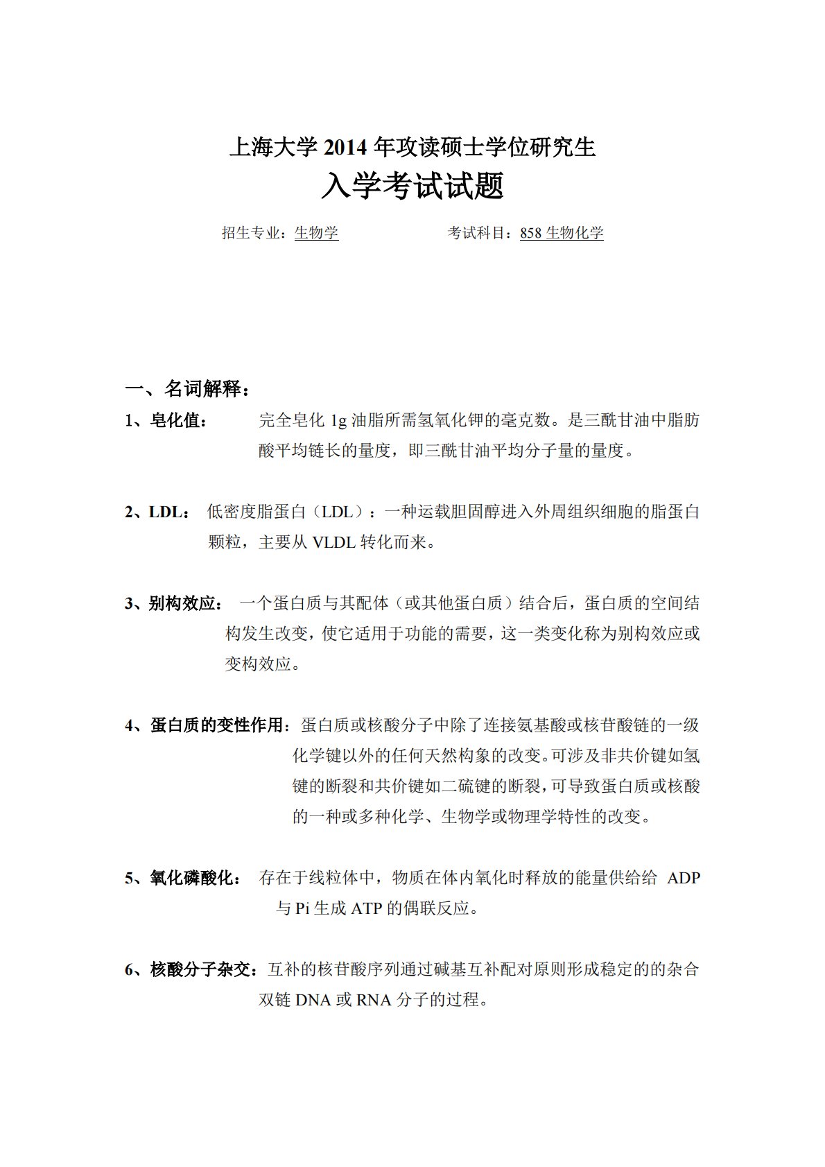
上海大学2014年攻读硕士学位研究生入学考试试题招生专业:生物学考试科目:858生物化学一、名词解释:1、皂化值:完全皂化1g油脂所需氢氧化钾的毫克数。是三酰甘油中脂肪酸平均链长的量度,即三酰甘油平均分子量的量度。2、LDL:低密度脂蛋白(LDL):一种运载胆固醇进入外周组织细胞的脂蛋白颗粒,主要从VLDL转化而来。3、别构效应:一个蛋白质与其配体(或其他蛋白质)结合后,蛋白质的空间结构发生改变,使它适用于功能的需要,这一类变化称为别构效应或变构效应。4、蛋白质的变性作用:蛋白质或核酸分子中除了连接氨基酸或核苷酸链的一级化学键以外的任何天然构象的改变。可涉及非共价键如氢键的断裂和共价键如二硫键...
相关推荐
-
北京工业大学812材料力学2021年真题VIP专享
2025-12-29 999+ -
北京工业大学812材料力学2022年真题VIP专享
2025-12-29 999+ -
北京工业大学822信息与系统2021年真题答案VIP专享
2025-12-29 999+ -
北京工业大学822信息与系统2022年真题VIP专享
2025-12-29 999+ -
兰州大学803半导体物理(含晶体管原理)大学2017年真题VIP免费
2025-12-31 999+ -
兰州大学803半导体物理(含晶体管原理)大学2018年真题VIP免费
2025-12-31 999+ -
兰州大学803半导体物理(含晶体管原理)大学2019年真题VIP免费
2025-12-31 999+ -
长安大学838材料科学基础课后习题答案VIP免费
2026-01-13 999+ -
清华大学827电路原理2009年真题免费
2026-02-26 999+ -
清华大学827电路原理2009年真题答案免费
2026-02-26 999+
相关内容
-
宁夏大学电路手写版答案
分类:考研考博类
时间:2026-02-26
标签:无
格式:PDF
价格:免费
-
清华大学827电路原理2008年真题
分类:考研考博类
时间:2026-02-26
标签:清华大学
格式:PDF
价格:免费
-
清华大学827电路原理2008年真题答案
分类:考研考博类
时间:2026-02-26
标签:清华大学
格式:PDF
价格:免费
-
清华大学827电路原理2009年真题
分类:考研考博类
时间:2026-02-26
标签:清华大学
格式:PDF
价格:免费
-
清华大学827电路原理2009年真题答案
分类:考研考博类
时间:2026-02-26
标签:清华大学
格式:PDF
价格:免费

