天津工业大学808材料科学基础2025年真题(完整回忆版)
标签: #真题
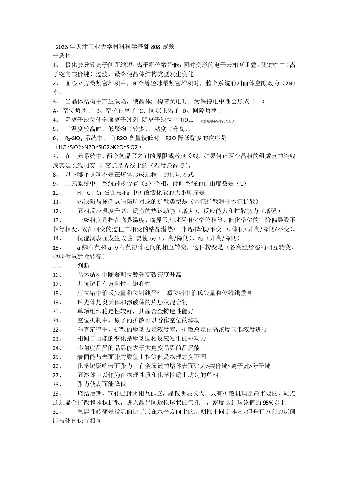
2025年天津工业大学材料科学基础808试题一选择极化会导致离子间距缩短,离子配位数降低,同时变形的电子云相互重叠,使键性由(离子键向共价键)过渡,最终使晶体结构类型发生变化。面心立方最紧密堆积中,N个等径球最紧密堆积时,整个系统的四面体空隙数为(2N)个。当晶体结构中产生缺陷,使晶体结构带负电时,为保持电中性会形成()A、空位负离子B、空位正离子C、间隙正离子D、间隙负离子阴离子缺位使金属离子过剩阴离子缺位在TiO2-x中氧分压和电导率的关系是当温度较高时,低聚物(较多),粘度(升高)。R2-SiO2系统中,当R2O含量较低时,R2O降低黏度的次序是(LiO•SiO2>N2O•SiO2>K2...
相关推荐
-
北京工业大学812材料力学2021年真题VIP专享
2025-12-29 999+ -
北京工业大学812材料力学2022年真题VIP专享
2025-12-29 999+ -
北京工业大学822信息与系统2021年真题答案VIP专享
2025-12-29 999+ -
北京工业大学822信息与系统2022年真题VIP专享
2025-12-29 999+ -
兰州大学803半导体物理(含晶体管原理)大学2017年真题VIP免费
2025-12-31 999+ -
兰州大学803半导体物理(含晶体管原理)大学2018年真题VIP免费
2025-12-31 999+ -
兰州大学803半导体物理(含晶体管原理)大学2019年真题VIP免费
2025-12-31 999+ -
长安大学838材料科学基础课后习题答案VIP免费
2026-01-13 999+ -
清华大学827电路原理2009年真题免费
2026-02-26 999+ -
清华大学827电路原理2009年真题答案免费
2026-02-26 999+
相关内容
-
宁夏大学电路手写版答案
分类:考研考博类
时间:2026-02-26
标签:无
格式:PDF
价格:免费
-
清华大学827电路原理2008年真题
分类:考研考博类
时间:2026-02-26
标签:清华大学
格式:PDF
价格:免费
-
清华大学827电路原理2008年真题答案
分类:考研考博类
时间:2026-02-26
标签:清华大学
格式:PDF
价格:免费
-
清华大学827电路原理2009年真题
分类:考研考博类
时间:2026-02-26
标签:清华大学
格式:PDF
价格:免费
-
清华大学827电路原理2009年真题答案
分类:考研考博类
时间:2026-02-26
标签:清华大学
格式:PDF
价格:免费

