云南大学615马克思主义基本原理2011年真题
标签: #真题
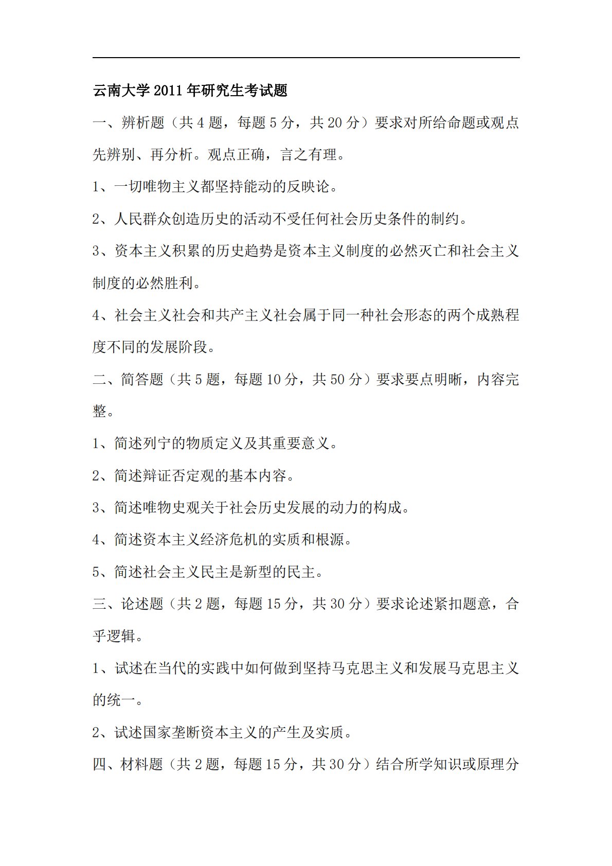
云南大学2011年研究生考试题一、辨析题(共4题,每题5分,共20分)要求对所给命题或观点先辨别、再分析。观点正确,言之有理。1、一切唯物主义都坚持能动的反映论。2、人民群众创造历史的活动不受任何社会历史条件的制约。3、资本主义积累的历史趋势是资本主义制度的必然灭亡和社会主义制度的必然胜利。4、社会主义社会和共产主义社会属于同一种社会形态的两个成熟程度不同的发展阶段。二、简答题(共5题,每题10分,共50分)要求要点明晰,内容完整。1、简述列宁的物质定义及其重要意义。2、简述辩证否定观的基本内容。3、简述唯物史观关于社会历史发展的动力的构成。4、简述资本主义经济危机的实质和根源。5、简述社会主...
相关推荐
-
北京工业大学812材料力学2021年真题VIP专享
2025-12-29 999+ -
北京工业大学812材料力学2022年真题VIP专享
2025-12-29 999+ -
北京工业大学822信息与系统2021年真题答案VIP专享
2025-12-29 999+ -
北京工业大学822信息与系统2022年真题VIP专享
2025-12-29 999+ -
兰州大学803半导体物理(含晶体管原理)大学2017年真题VIP免费
2025-12-31 999+ -
兰州大学803半导体物理(含晶体管原理)大学2018年真题VIP免费
2025-12-31 999+ -
兰州大学803半导体物理(含晶体管原理)大学2019年真题VIP免费
2025-12-31 999+ -
长安大学838材料科学基础课后习题答案VIP免费
2026-01-13 999+ -
清华大学827电路原理2009年真题免费
2026-02-26 999+ -
清华大学827电路原理2009年真题答案免费
2026-02-26 999+
相关内容
-
宁夏大学电路手写版答案
分类:考研考博类
时间:2026-02-26
标签:无
格式:PDF
价格:免费
-
清华大学827电路原理2008年真题
分类:考研考博类
时间:2026-02-26
标签:清华大学
格式:PDF
价格:免费
-
清华大学827电路原理2008年真题答案
分类:考研考博类
时间:2026-02-26
标签:清华大学
格式:PDF
价格:免费
-
清华大学827电路原理2009年真题
分类:考研考博类
时间:2026-02-26
标签:清华大学
格式:PDF
价格:免费
-
清华大学827电路原理2009年真题答案
分类:考研考博类
时间:2026-02-26
标签:清华大学
格式:PDF
价格:免费

