云南大学615马克思主义基本原理2013年真题
标签: #真题
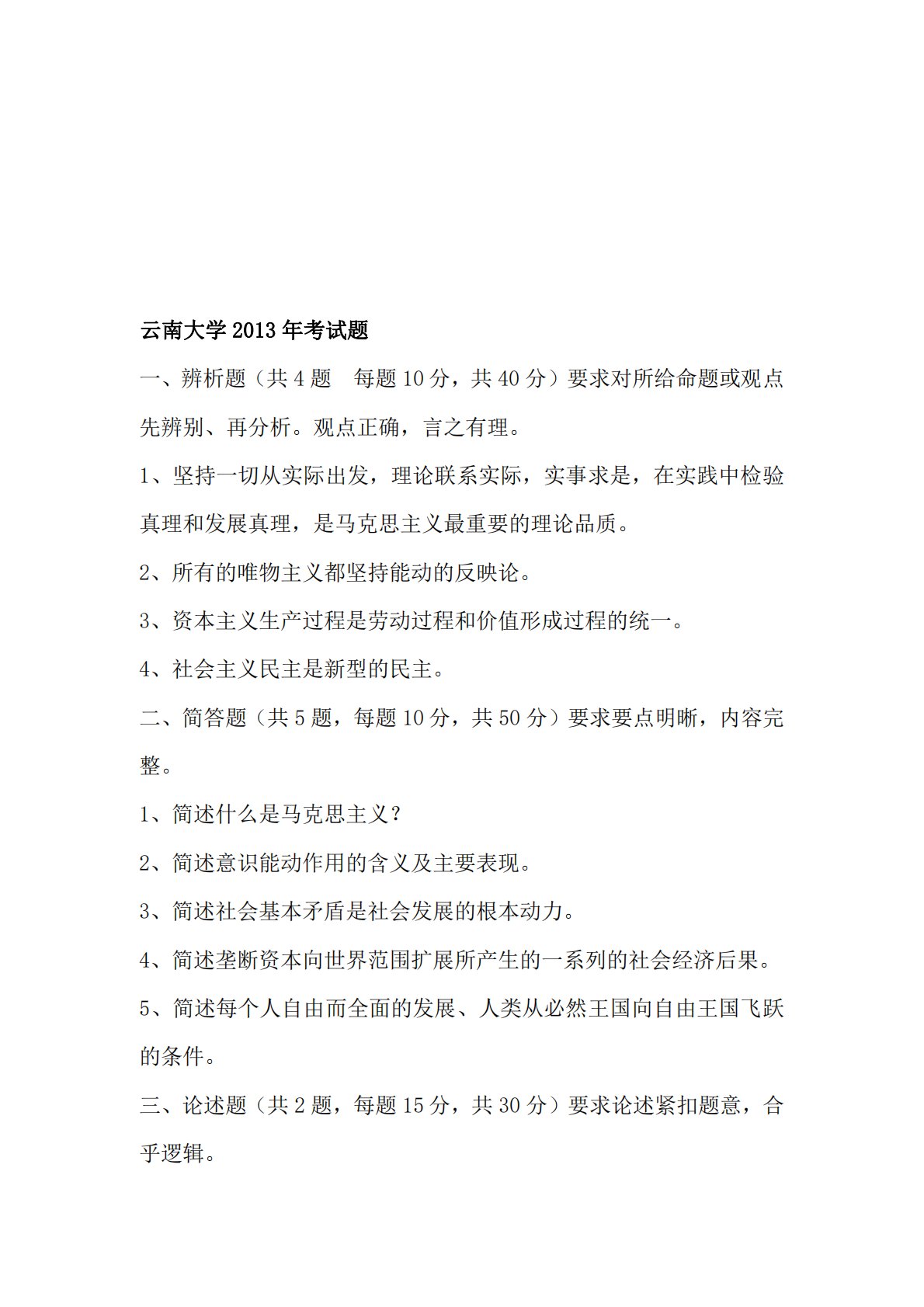
云南大学2013年考试题一、辨析题(共4题每题10分,共40分)要求对所给命题或观点先辨别、再分析。观点正确,言之有理。1、坚持一切从实际出发,理论联系实际,实事求是,在实践中检验真理和发展真理,是马克思主义最重要的理论品质。2、所有的唯物主义都坚持能动的反映论。3、资本主义生产过程是劳动过程和价值形成过程的统一。4、社会主义民主是新型的民主。二、简答题(共5题,每题10分,共50分)要求要点明晰,内容完整。1、简述什么是马克思主义?2、简述意识能动作用的含义及主要表现。3、简述社会基本矛盾是社会发展的根本动力。4、简述垄断资本向世界范围扩展所产生的一系列的社会经济后果。5、简述每个人自由而全...
相关推荐
-
北京工业大学812材料力学2021年真题VIP专享
2025-12-29 999+ -
北京工业大学812材料力学2022年真题VIP专享
2025-12-29 999+ -
北京工业大学822信息与系统2021年真题答案VIP专享
2025-12-29 999+ -
北京工业大学822信息与系统2022年真题VIP专享
2025-12-29 999+ -
兰州大学803半导体物理(含晶体管原理)大学2017年真题VIP免费
2025-12-31 999+ -
兰州大学803半导体物理(含晶体管原理)大学2018年真题VIP免费
2025-12-31 999+ -
兰州大学803半导体物理(含晶体管原理)大学2019年真题VIP免费
2025-12-31 999+ -
长安大学838材料科学基础课后习题答案VIP免费
2026-01-13 999+ -
清华大学827电路原理2009年真题免费
2026-02-26 999+ -
清华大学827电路原理2009年真题答案免费
2026-02-26 999+
相关内容
-
宁夏大学电路手写版答案
分类:考研考博类
时间:2026-02-26
标签:无
格式:PDF
价格:免费
-
清华大学827电路原理2008年真题
分类:考研考博类
时间:2026-02-26
标签:清华大学
格式:PDF
价格:免费
-
清华大学827电路原理2008年真题答案
分类:考研考博类
时间:2026-02-26
标签:清华大学
格式:PDF
价格:免费
-
清华大学827电路原理2009年真题
分类:考研考博类
时间:2026-02-26
标签:清华大学
格式:PDF
价格:免费
-
清华大学827电路原理2009年真题答案
分类:考研考博类
时间:2026-02-26
标签:清华大学
格式:PDF
价格:免费

