江南大学801生物化学2021年真题
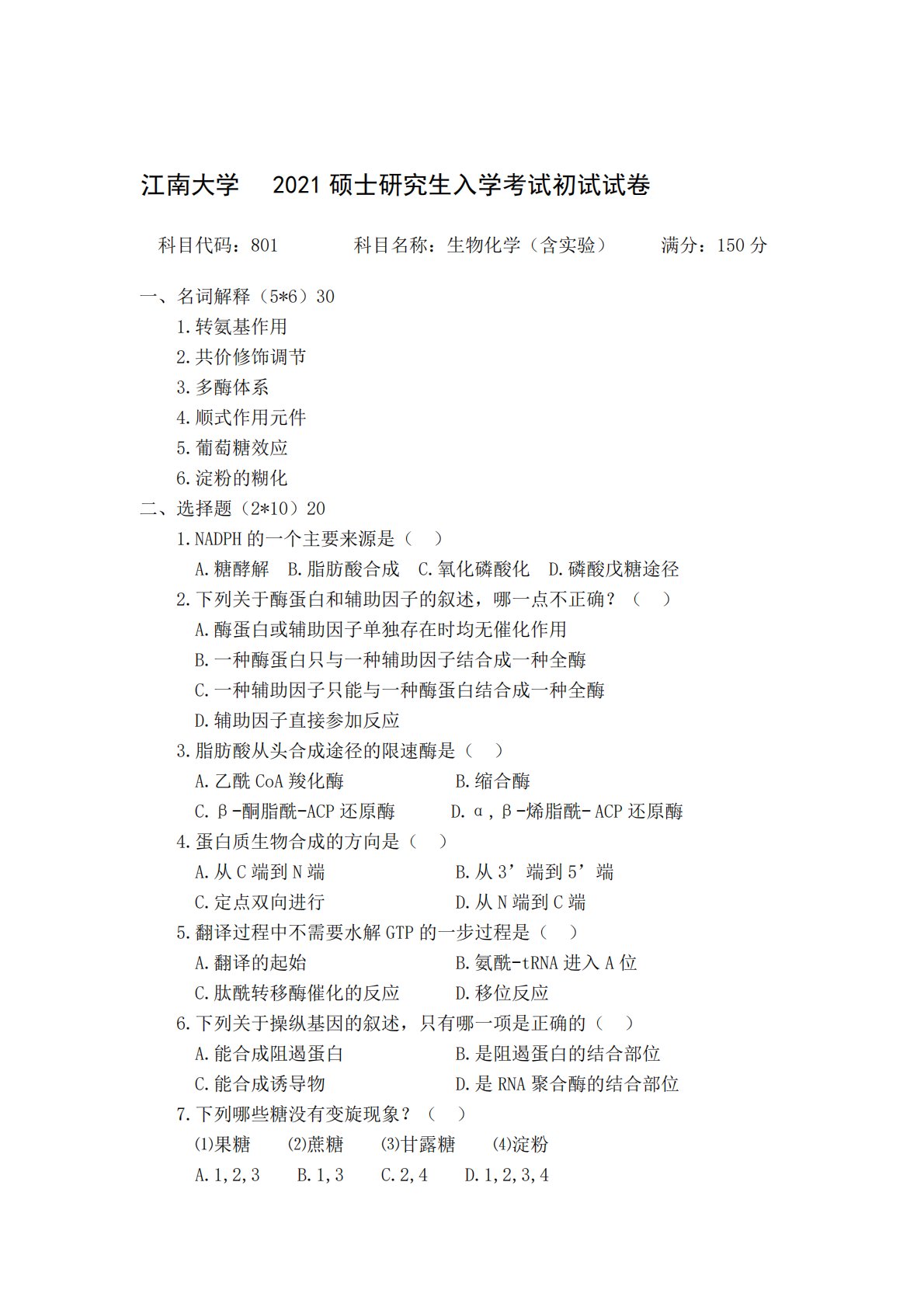
2021硕士研究生江南大学入学考试初试试卷科目代码:801科目名称:生物化学(含实验)满分:150分一、名词解释(5*6)301.转氨基作用2.共价修饰调节3.多酶体系4.顺式作用元件5.葡萄糖效应6.淀粉的糊化二、选择题(2*10)201.NADPH的一个主要来源是()A.糖酵解B.脂肪酸合成C.氧化磷酸化D.磷酸戊糖途径2.下列关于酶蛋白和辅助因子的叙述,哪一点不正确?()A.酶蛋白或辅助因子单独存在时均无催化作用B.一种酶蛋白只与一种辅助因子结合成一种全酶C.一种辅助因子只能与一种酶蛋白结合成一种全酶D.辅助因子直接参加反应3.脂肪酸从头合成途径的限速酶是()A.乙酰CoA羧化酶B.缩合...
相关推荐
-
黑龙江大学735考古学专业基础名词解释(考古学、博物馆、文物学)大杂烩VIP免费
2026-02-25 999+ -
黑龙江大学735考古学专业基础中国南方崖葬 的类型学考察VIP免费
2026-02-25 999+ -
黑龙江大学735考古学专业基础文化遗产VIP免费
2026-02-25 999+ -
黑龙江大学735考古学专业基础福建武夷山市葫芦山遗址2014年发掘简报VIP免费
2026-02-25 999+ -
黑龙江大学735考古学专业基础冲刺笔记VIP免费
2026-02-25 999+ -
黑龙江大学735考古学专业基础厦大冲刺笔记VIP免费
2026-02-25 999+ -
黑龙江大学735考古学专业基础郑州二VIP免费
2026-02-25 999+ -
黑龙江大学735考古学专业基础中国文物古迹保护准则VIP免费
2026-02-25 999+ -
黑龙江大学735考古学专业基础考古学十八讲题目总结VIP专享
2026-02-25 999+ -
黑龙江大学735考古学专业基础文化遗产整理VIP专享
2026-02-25 999+
相关内容
-
黑龙江大学735考古学专业基础厦大冲刺笔记
分类:考研考博类
时间:2026-02-25
标签:无
格式:PDF
价格:1 知币
-
黑龙江大学735考古学专业基础郑州二
分类:考研考博类
时间:2026-02-25
标签:无
格式:PDF
价格:1 知币
-
黑龙江大学735考古学专业基础中国文物古迹保护准则
分类:考研考博类
时间:2026-02-25
标签:无
格式:PDF
价格:1 知币
-
黑龙江大学735考古学专业基础考古学十八讲题目总结
分类:考研考博类
时间:2026-02-25
标签:无
格式:PDF
价格:3 知币
-
黑龙江大学735考古学专业基础文化遗产整理
分类:考研考博类
时间:2026-02-25
标签:无
格式:PDF
价格:3 知币

