江南大学819机械设计2021年真题
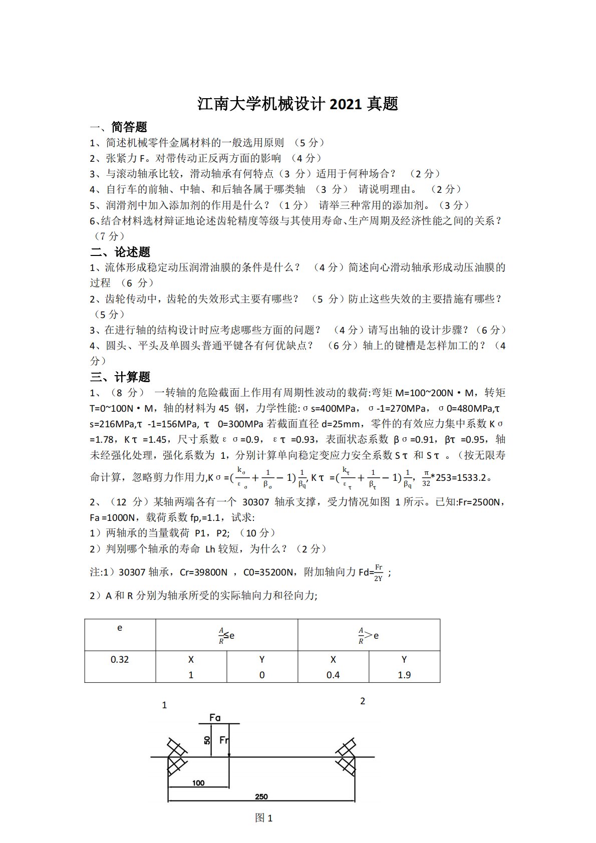
江南大学机械设计2021真题一、简答题1、简述机械零件金属材料的一般选用原则(5分)2、张紧力F。对带传动正反两方面的影响(4分)3、与滚动轴承比较,滑动轴承有何特点(3分)适用于何种场合?(2分)4、自行车的前轴、中轴、和后轴各属于哪类轴(3分)请说明理由。(2分)5、润滑剂中加入添加剂的作用是什么?(1分)请举三种常用的添加剂。(3分)6、结合材料选材辩证地论述齿轮精度等级与其使用寿命、生产周期及经济性能之间的关系?(7分)二、论述题1、流体形成稳定动压润滑油膜的条件是什么?(4分)简述向心滑动轴承形成动压油膜的过程(6分)2、齿轮传动中,齿轮的失效形式主要有哪些?(5分)防止这些失效的主...
相关推荐
-
北京工业大学812材料力学2021年真题VIP专享
2025-12-29 999+ -
北京工业大学812材料力学2022年真题VIP专享
2025-12-29 999+ -
北京工业大学822信息与系统2021年真题答案VIP专享
2025-12-29 999+ -
北京工业大学822信息与系统2022年真题VIP专享
2025-12-29 999+ -
兰州大学803半导体物理(含晶体管原理)大学2017年真题VIP免费
2025-12-31 999+ -
兰州大学803半导体物理(含晶体管原理)大学2018年真题VIP免费
2025-12-31 999+ -
兰州大学803半导体物理(含晶体管原理)大学2019年真题VIP免费
2025-12-31 999+ -
清华大学827电路原理2008年真题答案
2026-02-26 999+ -
清华大学827电路原理2009年真题
2026-02-26 999+ -
清华大学827电路原理2009年真题答案
2026-02-26 999+
相关内容
-
厦门大学334新闻与传播专业综合能力2023年真题
分类:考研考博类
时间:2026-02-26
标签:真题
格式:PDF
价格:4.9 知币
-
厦门大学334新闻与传播专业综合能力2024年真题
分类:考研考博类
时间:2026-02-26
标签:真题
格式:PDF
价格:4.9 知币
-
厦门大学334新闻与传播专业综合能力2025年真题
分类:考研考博类
时间:2026-02-26
标签:真题
格式:PDF
价格:4.9 知币
-
厦门大学440新闻与传播专业基础2023年真题
分类:考研考博类
时间:2026-02-26
标签:真题
格式:PDF
价格:4.9 知币
-
厦门大学440新闻与传播专业基础2024年真题
分类:考研考博类
时间:2026-02-26
标签:真题
格式:PDF
价格:4.9 知币

