宁波大学357英语翻译基础2016年真题
标签: #真题
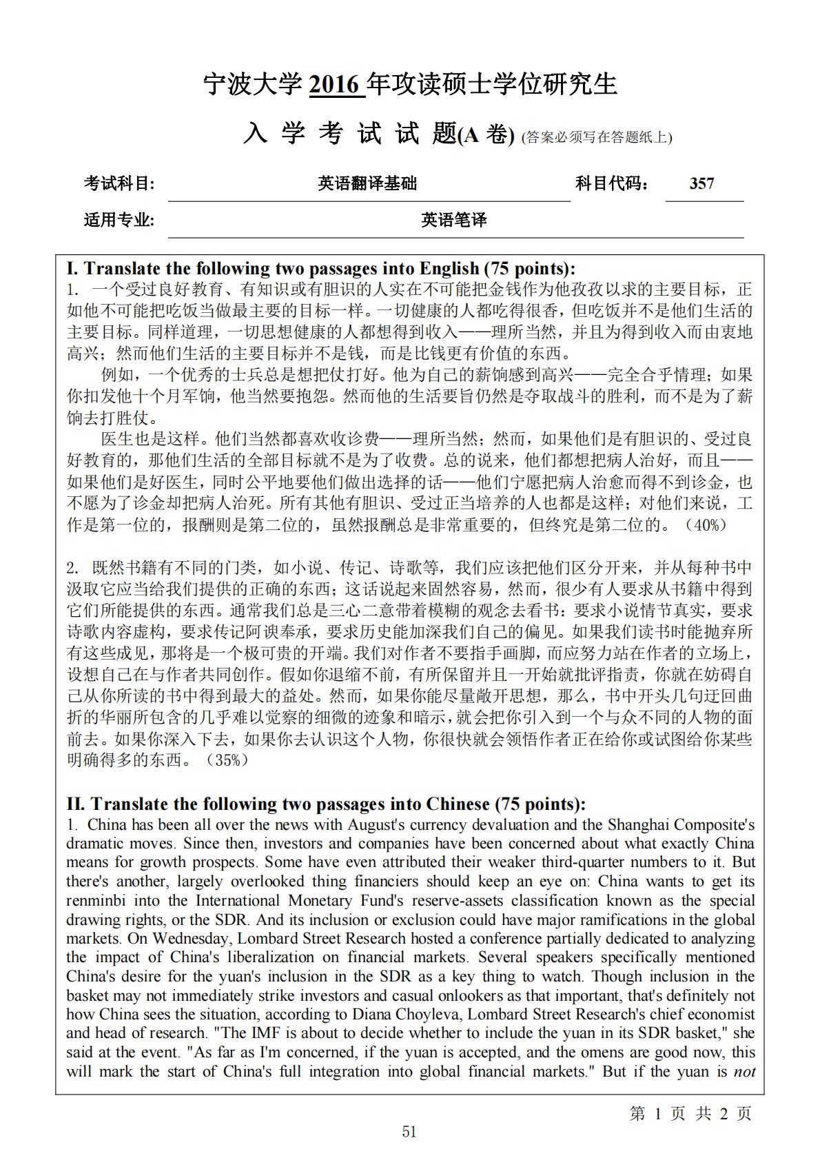
宁波大学2016年攻读硕士学位研究生入学考试试题(A卷)(答案必须写在答题纸上)考试科目:英语翻译基础科目代码:357适用专业:英语笔译第1页共2页I.TranslatethefollowingtwopassagesintoEnglish(75points):1.一个受过良好教育、有知识或有胆识的人实在不可能把金钱作为他孜孜以求的主要目标,正如他不可能把吃饭当做最主要的目标一样。一切健康的人都吃得很香,但吃饭并不是他们生活的主要目标。同样道理,一切思想健康的人都想得到收入——理所当然,并且为得到收入而由衷地高兴;然而他们生活的主要目标并不是钱,而是比钱更有价值的东西。例如,一个优秀的士兵总是想...
相关推荐
-
北京工业大学812材料力学2021年真题VIP专享
2025-12-29 999+ -
北京工业大学812材料力学2022年真题VIP专享
2025-12-29 999+ -
北京工业大学822信息与系统2021年真题答案VIP专享
2025-12-29 999+ -
北京工业大学822信息与系统2022年真题VIP专享
2025-12-29 999+ -
兰州大学803半导体物理(含晶体管原理)大学2017年真题VIP免费
2025-12-31 999+ -
兰州大学803半导体物理(含晶体管原理)大学2018年真题VIP免费
2025-12-31 999+ -
兰州大学803半导体物理(含晶体管原理)大学2019年真题VIP免费
2025-12-31 999+ -
长安大学838材料科学基础课后习题答案VIP免费
2026-01-13 999+ -
清华大学827电路原理2009年真题免费
2026-02-26 999+ -
清华大学827电路原理2009年真题答案免费
2026-02-26 999+
相关内容
-
宁夏大学电路手写版答案
分类:考研考博类
时间:2026-02-26
标签:无
格式:PDF
价格:免费
-
清华大学827电路原理2008年真题
分类:考研考博类
时间:2026-02-26
标签:清华大学
格式:PDF
价格:免费
-
清华大学827电路原理2008年真题答案
分类:考研考博类
时间:2026-02-26
标签:清华大学
格式:PDF
价格:免费
-
清华大学827电路原理2009年真题
分类:考研考博类
时间:2026-02-26
标签:清华大学
格式:PDF
价格:免费
-
清华大学827电路原理2009年真题答案
分类:考研考博类
时间:2026-02-26
标签:清华大学
格式:PDF
价格:免费

